老员工15页公开信举报IBM董事长,官方回应:高度重视并彻底调查
- +1 你赞过了
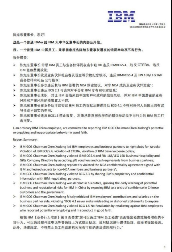
【雷竞技须安全稳定 企业频道】10月14日消息,近日,IBM大中华区董事长陈旭东因一封内部员工的公开信而成为舆论关注的焦点。这封长达15页的内部信罗列了陈旭东在企业管理中存在诸多不当行为,包括:收受渠道馈赠、私下泄漏公司机密、决策失误、拉帮结派、任人唯亲、对不听话的员工打击报复等。
据悉,举报人自称是“一个深爱IBM的IBM中国普通员工李红焰”,为IBM大中华区原数据、人工智能与自动化业务(DAA)的总经理,是一名加入IBM已有26年的老员工。
根据举报信内容显示,在2024年9月30日下午,该员工正在忙于季度结束时的工作,突然接到董事长陈旭东的通知参与一次短暂的会议。在该会议上,陈旭东宣布因为这位员工第三季度业绩未达标,决定与其解除合同。
对此,该员工表示震惊与不解,认为自己在IBM的历史业绩一直表现优异,且此前并未收到任何关于业绩不佳的警告或改进建议,于是在10月8日凌晨向全体IBM中国同事发出了举报信。
10月13日,IBM官方向媒体回应称:“高度重视并彻底调查任何可能违反公司商业行为准则的行为。我们不对员工的个人情况进行讨论,将继续专注于服务大中华区的客户。”
公开资料显示,陈旭东1989年本科毕业于北京大学概率统计专业,获学士学位,1992年被授予该专业的硕士学位。1993年加入联想集团,先后担任联想集团高级副总裁、中国区总裁、中国及亚太新兴市场总裁,联想移动业务集团总裁以及摩托罗拉管理委员会主席等职务。2017年5月,陈旭东离开联想集团,出任三胞集团全球高级副总裁,分管三胞集团全球3C零售和新奇特业务。2018年3月,陈旭东加入美团点评集团担任高级副总裁,负责大零售事业群B2B事业部。2019年4月,陈旭东加入紫光集团,担任常务副总裁。2022年3月,IBM任命陈旭东为大中华区总经理。作为上司的IBM亚太区总经理Paul Burton曾表示,凭借对市场和行业的深刻洞察,陈旭东将为IBM大中华区的发展带来新的视角和新的动能,从而带领IBM大中华区团队在市场上阔步向前,创造新的成长高峰。
值得注意的是,今年8月,IBM正式宣布关闭中国研发部门,超1600名员工面临裁员。IBM在发给媒体的官方声明中表示:“IBM会根据需要调整运营,为客户提供最佳服务,这些变化不会影响我们为大中华区客户提供支持的能力。”
最新资讯
热门视频
新品评测
X
微博认证登录
QQ账号登录
微信账号登录